什么是工商管理(MBA)?这可能是最全详解!
一、专业代码
125100
二、专业简介
我国第一个专业学位教育项目, 1991年国务院学位办批准9所国内高校开展MBA教育试点工作。该学位的设立,旨在培养未来能够胜任工商企业和经济管理部门高层管理工作需要的务实型、复合型和应用型高层次管理人才。
三、核心课程
管理经济学(或经济学),组织行为学,数据、模型与决策,会计学,财务管理,市场营销,运营管理,人力资源管理,信息系统与信息资源管理,战略管理
四、适合人群
有管理经验或想学习管理经验的所有在职同学
五、报考条件
专科毕业5年及以上
本科毕业3年及以上
硕士及以上学历毕业2年及以上
六、MBA考什么
与其他学科门类专业不同的是,MBA 有一个流程是「提前面试」,也叫提前批面试、预面试,简称提面,是指 MBA 考生需要在全国硕士研究生统考笔试前参加的各招生院校组织的面试,提前面试的时间一般在每年的 4 月—10 月之间。
提前面试准备的流程:
提交申请材料 → 查看考试名单 → 综合素质面试 → 英语能力面试→ 面试结果公布具体来说,考生需要先搜集各个院校的信息,选择好目标报考院校,然后去院校的官网上填写材料(包含基本背景信息、个人简介、论述短文以及其他辅助材料等,其中论述短文比较重要,需要展示个人优势)。材料提交经院校审核通过后,方可进行提前面试。
提前面试的形式:
时事政治、个人面试、英语口试面试、无领导小组面试测试、辩论赛等,每个院校的面试形式不同。
提前面试的意义:
对于考生来说,参加提前面试有助于提高录取率。一方面,考生可以参加多所院校的提前面试,可以选择的院校比较多。另一方面,如果报考院校有提前面试这一流程,只要通过了提前面试,后续的笔试也过了国家线,基本上就相当于被直接录取了,这就间接降低了笔试分数的要求。对于院校来说,提前面试照顾到了部分笔试能力相对较弱,但工作能力优秀的人才,从而可以更好地筛选出拥有突出职业成就和丰富管理经验的职场经理人。 各个院校的招生流程不同,相应的考生考试流程也不同,考生需要关注目标院校发布的通知来进行备考。
MBA 的考试内容
(1)初试科目①199 管理类联考综合能力(满分 200 分,考试时间 3 小时)
②204 英语二(满分 100 分,考试时间 3 小时)(2)复试科目若通过报考院校的提前面试,则只需联考成绩达到国家线即可;若不通过或者没有参加提前面试,则需进行复试,复试即包括面试+笔试(政治、英语);*由于各院校的要求不同,以报考院校的官方要求为准。
七、MBA专业近年国家线
2020年 175/165
2021年 170/160
2022年 170/160
2023年 167/157
2024年 162/152
八、研究方向
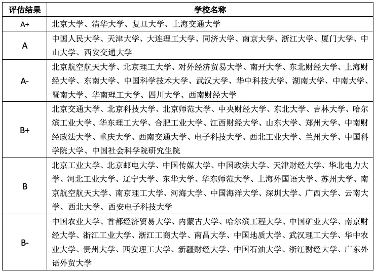
1.MBA 专业学位水平评估结果

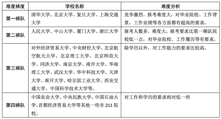
2.MBA 院校的报考难度

九、就业情况分析
MBA专业的就业范围比较广,有的实现行业转换,有的实现了职位晋升。
从交大安泰2021的就业报告来看,63.64%的MBA同学毕业后实现了行业转换。
而从北大光华2022的就业报告可以得知,毕业后选择直接就业的人占大多数,就业职位也大多在经理/专业人士的水平。

图源自交大安泰2021届就业报告


(1)就业单位性质
一般来说,MBA毕生生就业形式多种多样,民营/私营企业的占比较大,国有/国有控股企业也不少,还包括政府机关和中外合资等等。
图源自复旦求是2021届MBA就业报告
(2)就业行业分布
MBA专业作为“万金油”专业,是很多人的首选,因为它不受自身行业限制,报考人群来源丰富,毕业后的就业方向也自然是各行各业,比如金融,制造,服务,IT,通信,咨询,教育等。
但由于不同院校的培养侧重点不同,其就业行业所占比例也会略有不同。从下图中可以看出,北大光华的行业以金融居多,而上海交大CLGO的就业以工业品和设备居多,高金的就业从事居多的是资产管理。
图源自上海交大CLGO2021届就业分析
图源自北大光华2022届就业报告
(3)就业薪酬区间
MBA的学习费用这么高,读出来之后大家的薪资水平到底怎样呢?这应该是很多人好奇的问题。
可以确定的是:MBA毕业之后年薪都有所增长,年薪也不低于30万;上海交大CLGO的平均年薪在35.36万;北大光华的年薪众数集中在40万—60万之间;上海交大高金2021届的年薪平均值是36.22万,中位数是30万。
(4)主流就业方向
1.企业战略管理
多数MBA学生毕业后会去企业从事战略规划工作。
一方面,企业制定战略规划需要在竞争中做出取舍,这就要求制定战略的人员能对企业内外部环境和资源进行深层次了解,在此基础进行资源配置;
另一方面,MBA学生本身具有多年工作经验,学习主要以工作实际为导向,教学多采取团队讨论、专题研究、实践调研的形式进行,培养了学生团队合作、实践创新和促进业务增长的能力。因此,MBA学生的综合能力与企业战略规划岗位职责能够较好地匹配,在MBA就业去向的职能分布中,企业战略规划占据了首位。
2.企业综合管理
MBA本身就是以培养高级企业管理人才为目的,不仅在入学考试过程中会重视管理能力的考察,在教学过程中也时刻融入管理技能的培养,因此极大一部分MBA学生在毕业后会考虑职业晋升,向管理岗位发展。
而MBA的经历和学历同时也给职业晋升增添光彩。这既包括传统制造业的技术从业人员,也包括互联网技术人员,在专业技术领域遇到发展瓶颈时,通过MBA学习寻求职业晋升。
由于国内制造业一直处于利润较低的工业链末端,而要突破发展的瓶颈,就必须依靠技术创新进行升级;而企业本身的升级需要融入人性化、科学化管理理念,与此同时,看好国内低廉劳动力市场以及巨大国内市场潜力的诸多跨国公司,也会将先进的制造业迁移到中国。而包含设计、工程和服务等内涵的制造业也需要融入更多技术、人才和管理成分,因而也就需要更多管理人才。
3.管理咨询
MBA学生毕业后也可选择进入管理咨询行业,为企业管理进行问题诊断和策略制定。一家企业涉及组织行为、人力资源管理、战略管理、市场营销、财务报表分析等很多经营层面问题,都需要依靠较为完善的知识体系及人才协助实现,MBA学生所具有的专业管理知识和丰富工作经验正好可以为企业管理提供相应指导。
4.金融分析/投资顾问
MBA毕业生还可以进入金融行业,如若考取注册会计师、CFA等证书,既可以参与行业分析研究,也可以在私募投资基金公司担任投资顾问,从事专业的证券基金咨询工作。
除了以上几个主要的就业方向外,MBA的就业方向还包括营销、顾问、运营、人力资源、政府机关人员等。
从就业行业来看:咨询、金融、科技依然是MBA就业去向的主流行业,且增长迅猛。其它领域也在MBA就业市场兴起,对MBA人才的招聘人数增幅加大。这也表明,越来越多不同行业领域的雇主在寻找MBA人才,MBA毕业生的职业路径正在变得更为广泛。
其次关于读完MBA薪资涨幅,根据2020年调查结果,最近五年,全球80%的企业期望招收MBA毕业生。同时,在中国有6.6%的MBA在读生年薪可达到100万以上,23.1%的在读生年薪可达到50万-100万,35.5%的在读生年薪可达到30万-50万。
无论是职业发展方向或是升职加薪,MBA学习所带来的帮助都是显而易见的,并且学校越知名,带给学员的就业潜力也更大,职业平台更优质。
所以,申请过程中,除了考虑MBA方向专业性外,名校影响因素也不容忽视哦,当然,好的院校,申请难度也更高。
一研为定








