管综逻辑考点
高能干货 | 考前必过一遍的管综逻辑解题思路
来源:原创 作者:小昭 2023/12/19 13:44:03
5141人看过
纵观全部管综逻辑考察重点,拿到试题一定要这样想!以下由昭召课堂小编精炼的打油诗 总体思路汇总给大家参考:2025年管综英语全程班649元,含一对一答疑、考试大纲配套纸质教辅、日周学习计划、录播+直播,周测月考直播答疑等,需要的学员可咨询沐颜购买微信FK3934。不必浪费几千块报各种班!
逻辑总体思路——牢记!牢记!
浏览题目定方向,形式论证或分析,冷静大胆勇敢上。
连接词是形式,结构词是论证,分析匹配排序或分组。
形式逻辑公式上,只认公式严格用,内容复杂先性质。
论证推理找相关,论据结论两边看,把握力度抗干扰。
分析推理先定性,排除推理还是过,推一推看一看呦。
形式逻辑
1. 连接词汇总

2. 必会公式

3. 命题关系汇总

论证推理
1. 常见模型思路

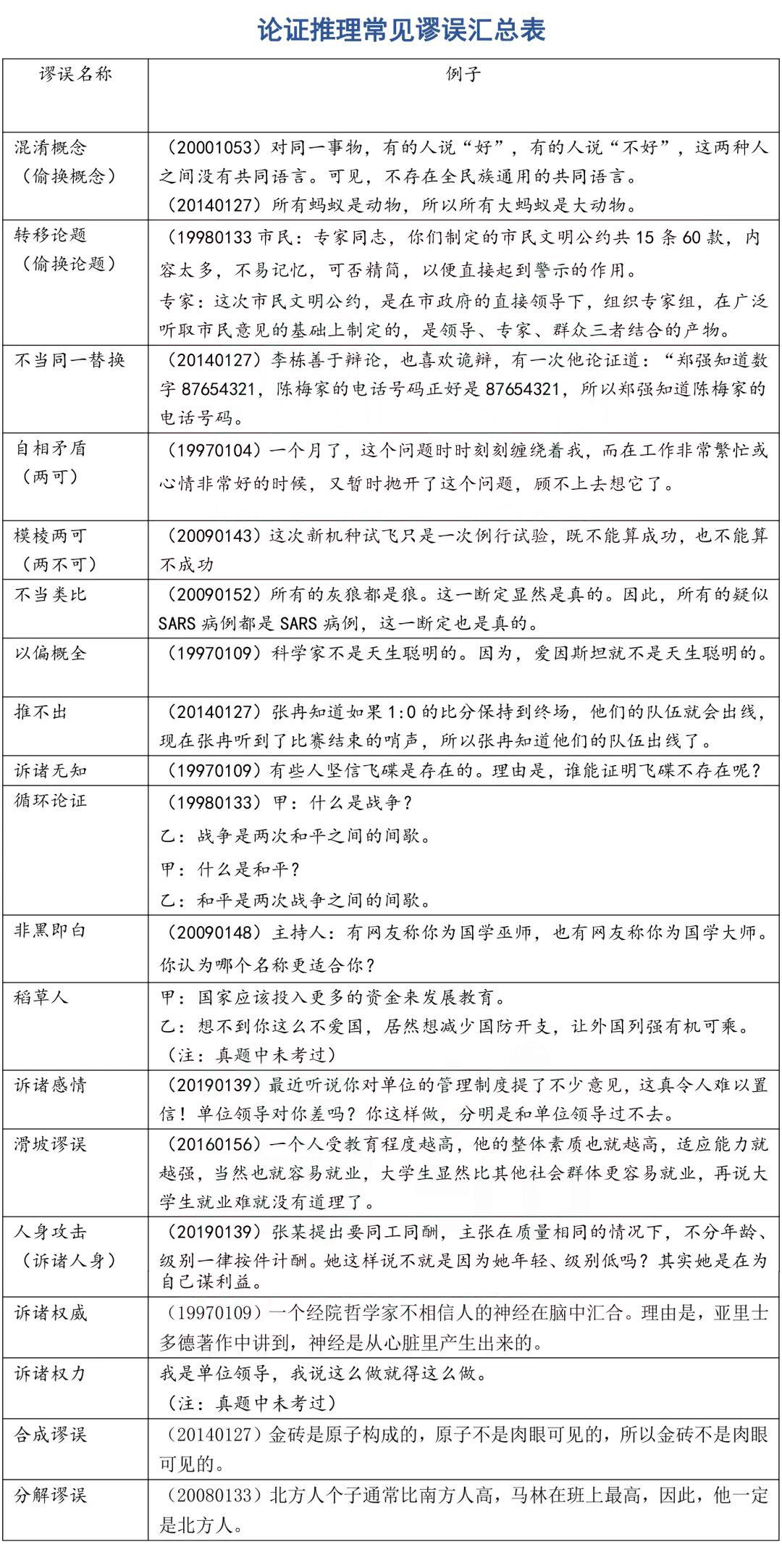
2. 常见谬误类型

综合推理



最后几天干什么?
END
资讯排行








